福建省医疗保障局行政规范性文件库
福建省医疗保障局关于印发地中海贫血等基本医疗保险门诊特殊病种管理办法的通知
闽医保规〔2026〕1号
各设区市医疗保障局、平潭综合实验区社会事业局,省医疗保障基金中心,有关定点医疗机构:
为进一步加强基本医疗保险门诊特殊病种管理,保障参保人员门诊特殊病种合理治疗需求,经研究,我局对《福建省医疗保障局关于印发地中海贫血等基本医疗保险门诊特殊病种管理暂行办法的通知》(闽医保规〔2023〕4号)进行修订完善。现将修订后的管理办法印发给你们,请遵照执行。执行中如遇新问题、新情况,请及时向省医疗保障局报告。
本通知自发文之日起执行,有效期10年。闽医保规〔2023〕4号同步废止。
附件: 1.基本医疗保险地中海贫血门诊特殊病种管理办法
2.基本医疗保险尘肺病门诊特殊病种管理办法
3.基本医疗保险儿童康复治疗门诊特殊病种管理办法
4.基本医疗保险学生意外伤害门诊特殊病种管理办法
附件1
为了加强对地中海贫血患者门诊治疗的管理,保障其基本医疗待遇,制定本管理办法。
一、地中海贫血的确认程序和诊断依据
(一)确认程序。门诊特殊病种地中海贫血应由经基本医疗保险经办机构确认的二级(含)以上综合性医院或同等级相关专科医院血液、儿科、产科等相关专科副主任(含)以上医师诊断并填写《门诊慢特病病种待遇认定申请表》,医院负责医疗保险管理的科室审核盖章,并经当地医保经办机构确认。有条件的地市可委托具备相关资质的医保定点医疗机构予以办理。
(二)诊断依据。根据家族史、临床表现和实验室检查结果进行诊断。
(三)办理材料。《门诊慢特病病种待遇认定申请表》。
二、地中海贫血纳入基本医疗保险统筹基金支付的诊治范围
(一)临床检查。包括血常规、血红蛋白电泳、血型鉴定、血交叉检查、血清铁蛋白(SF)、相关基因检测、腹部超声检查、核磁共振成像等检查检验项目。
(二)药物治疗。抗贫血、祛铁等治疗相关药品。
三、地中海贫血医疗保险可支付的用药和诊疗项目范围
(一)用药范围
1.西药部分。XB03抗贫血药、XV03AC铁螯合剂。
2.中成药及其他部分。根据病症经中医辨证施治开具的中成药、中药饮片、中药配方颗粒和医疗机构制剂按规定支付。
(二)诊疗项目范围
基本医疗保险可予支付的医疗服务项目,按照现行有关规定执行;已根据国家医疗服务价格项目立项指南落地实施的,按照规范整合后的基本医疗保险可支付的医疗服务项目执行。
四、费用支付办法
地中海贫血患者的治疗费用,超过基本医疗保险门诊特殊病种统筹基金起付标准以上的部分的,按基本医疗保险有关规定执行。
为了加强对尘肺病患者门诊治疗的管理,保障其基本医疗待遇,制定本管理办法。
一、尘肺病的确认程序和诊断依据
(一)适用范围。门诊特殊病种尘肺病限已经诊断为职业性尘肺病,但没有参加工伤保险且相关用人单位已不存在,以及因缺少职业病诊断所需资料、仅诊断为尘肺病的患者。
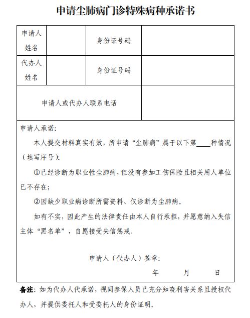
(二)确认程序。门诊特殊病种尘肺病应由经卫生健康部门确认的具有尘肺病诊断资质的职业病诊断机构进行诊断并出具《职业病诊断证明书》或《尘肺病临床诊断疾病证明书》,参保人到医保经办机构填写《门诊慢特病病种待遇认定申请表》并递交《申请尘肺病门诊特殊病种承诺书》,由当地医保经办机构进行审核和确认。
(三)办理材料。《门诊慢特病病种待遇认定申请表》;《申请尘肺病门诊特殊病种承诺书》(附后);《职业病诊断证明书》或《尘肺病临床诊断疾病证明书》。
二、尘肺病纳入基本医疗保险统筹基金支付的诊治范围
(一)临床检查。X线检查,胸部CT,肺功能检查,血常规、血气、结核等相关检查,痰液检查,药敏试验,超声心动图等。
(二)药物治疗。关节和肌肉痛局部用药;止咳、化痰、平喘、控制感染并发症等相关的西药;中成药、中药饮片、中药配方颗粒和医疗机构制剂。
三、尘肺病医疗保险可支付的用药和诊疗项目范围
(一)用药范围
1.西药部分。XH02全身用皮质激素类、XJ01全身用抗菌药、XJ02全身用抗真菌药、XM02关节和肌肉痛局部用药、XR01AD皮质激素类、XR05C不含复方镇咳药的祛痰药、XR05D不含复方祛痰药的镇咳药、XR05F镇咳药与祛痰药的复方。
2.中成药部分。ZA01解表剂、ZA04B清热解毒剂、ZA04CA清热理肺剂、ZA05C回阳救逆剂、ZA06化痰、止咳、平喘剂。
3.其他部分。根据病症经中医辨证施治开具的中药饮片、中药配方颗粒和医疗机构制剂按规定支付。
(二)诊疗项目范围
基本医疗保险可予支付的医疗服务项目,按照现行有关规定执行;已根据国家医疗服务价格项目立项指南落地实施的,按照规范整合后的基本医疗保险可支付的医疗服务项目执行。
四、费用支付办法
尘肺病患者的治疗费用,超过基本医疗保险门诊特殊病种统筹基金起付标准以上的部分的,按基本医疗保险有关规定执行。

附件3
为了加强对儿童门诊康复治疗的管理,保障其基本医疗待遇,制定本管理办法。
一、儿童门诊康复治疗的确认程序和诊断依据
(一)适用范围。门诊特殊病种儿童康复治疗包括儿童脑性瘫痪、孤独症、发育迟缓、智力障碍、听力障碍或运动障碍等,经临床认定需要进行门诊康复治疗的;因生长激素缺乏症引起的生长发育迟缓,经临床认定需要进行门诊药物治疗的。
(二)确认程序。门诊特殊病种儿童康复治疗应由经基本医疗保险经办机构确认的二级(含)以上综合性医院或同等级相关专科医院精神、康复、儿科、内分泌等专科副主任(含)以上医师诊断并填写《门诊慢特病病种待遇认定申请表》,医院负责医疗保险管理的科室审核盖章,并经当地医保经办机构确认。有条件的地市可委托具备相关资质的医保定点医疗机构予以办理。
(三)诊断依据。根据病史、临床症状、体征,头部CT、MRI,肌电图、脑电图、听力筛查、血液检测等相关临床检查以及相关功能评估量表等进行诊断评定。
(四)办理材料。《门诊慢特病病种待遇认定申请表》。
二、儿童门诊康复治疗纳入基本医疗保险统筹基金支付的诊治范围
(一)临床检查。包括头颅CT、MRI、肌电图、脑电图、耳声发射、脑干听觉诱发电位、血液化验等所需的检查检验项目。
(二)康复评定。包括平衡功能评定、手功能评定、日常生活能力评定、认知知觉功能检查、言语能力评定、听力筛选试验等诊断需要且已纳入医保的评定项目。开展的康复评定项目应符合临床诊疗指南、临床技术操作规范和行业标准以及医学伦理规范等要求,康复评定记录完整可追溯。
(三)康复治疗。包括相关物理治疗及偏瘫肢体综合训练、脑瘫肢体综合训练、运动疗法、作业疗法、言语训练、儿童听力障碍语言训练、认知知觉功能障碍训练、行为矫正治疗等相关康复训练以及针刺、推拿、灸法等中医治疗项目,由取得国家认证的康复治疗师、心理治疗师或医师进行。康复治疗项目应符合临床诊疗指南、临床技术操作规范和行业标准以及医学伦理规范等要求,且康复理疗记录完整可追溯。
(四)药物治疗。针对疾病主要症状的治疗用药。
三、儿童康复治疗医疗保险可支付的用药和诊疗项目范围
(一)用药范围。治疗主要症状相关的医保基金予以支付的药品。
(二)诊疗项目范围。基本医疗保险可予支付的医疗服务项目,按照现行有关规定执行;已根据国家医疗服务价格项目立项指南落地实施的,按照规范整合后的基本医疗保险可支付的医疗服务项目执行。
四、费用支付办法
儿童门诊康复治疗的费用,超过基本医疗保险门诊特殊病种统筹基金起付标准以上的部分的,按基本医疗保险有关规定执行。
为了加强对学生意外伤害门诊治疗的管理,保障其基本医疗待遇,制定本管理办法。
一、学生意外伤害门诊治疗的适用范围和确认程序
(一)适用范围。学生意外伤害包括具有我省学籍的参保在校生(含托儿所、幼儿园学生),因突发的、外来的意外事故造成的急性期的直接非疾病伤害。依法应由特定责任人承担的除外。
(二)确认程序。经承诺无特定责任人后,应由经基本医疗保险经办机构确认的各级医疗机构主治(含)以上医师诊断并填写《门诊慢特病病种待遇认定申请表》,医院负责医疗保险管理的科室审核盖章,并经当地医保经办机构确认。有条件的地市可委托具备相关资质的医保定点医疗机构予以办理。
(三)办理材料。《门诊慢特病病种待遇认定申请表》;《外伤无第三方责任承诺书》。
二、费用支付办法
学生意外伤害门诊治疗的费用,超过基本医疗保险门诊特殊病种统筹基金起付标准以上的部分的,按基本医疗保险有关规定执行。
福建省医疗保障局
2026年2月9日
(此件主动公开)
附件1
基本医疗保险地中海贫血门诊特殊病种管理办法
附件2
基本医疗保险尘肺病门诊特殊病种管理办法

基本医疗保险儿童康复治疗门诊特殊病种管理办法
附件4
基本医疗保险学生意外伤害门诊特殊病种管理办法

闽公网安备35010202000953号